อ่านบทความ : สคีมเมติก ไดอะแกรม (Schematic Diagram)

อ่านบทความ : สคีมเมติก ไดอะแกรม (Schematic Diagram)
“เพราะเราเป็นผู้เชี่ยวชาญทางด้านอิเล็กทรอนิกส์, วงจรไฟฟ้า ตั้งแต่ 1-28 layer ด้วยประสบการณ์ของเราจะทำให้คุณรู้สึกว่า เราเข้าใจในสิ่งที่คุณต้องการ สามารถตอบสนองความต้องการที่คุณมีด้วยเวลาอันรวดเร็ว ประหยัดเวลา อีกทั้งยังมั่นใจได้ว่าวงจรที่ได้รับมีคุณภาพ ตามระดับมาตรฐานสากลอย่างแน่นอน 100% ”









งานต้นแบบของลูกค้า

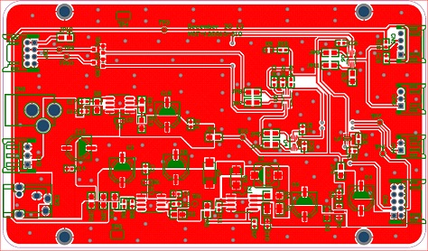
ผลงานการออกแบบ PCB


ลูกค้ามีไอเดีย ต้องการ Step Up Voltage โดยที่กำหนดขนาดของ PCB ตามที่ต้องการ

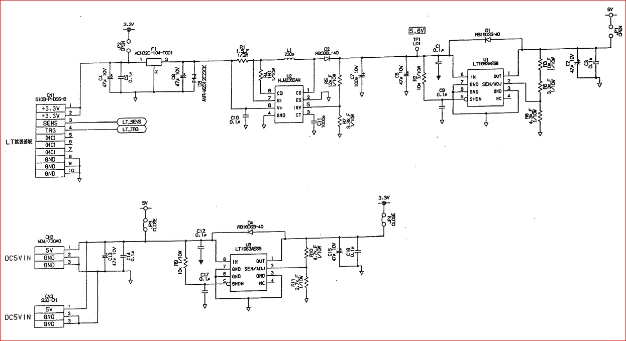
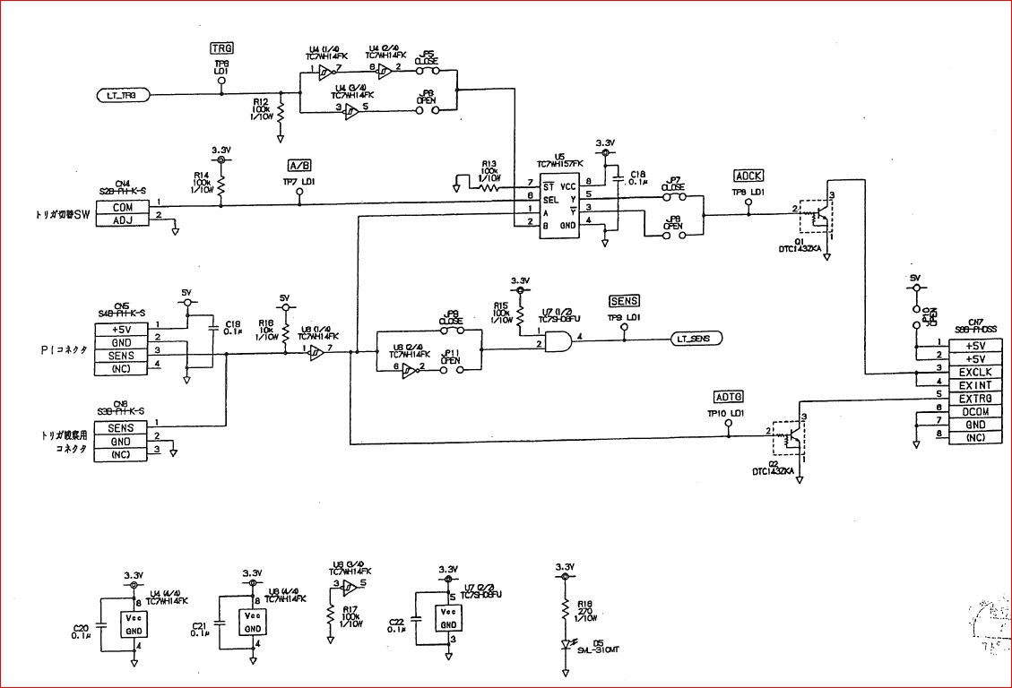
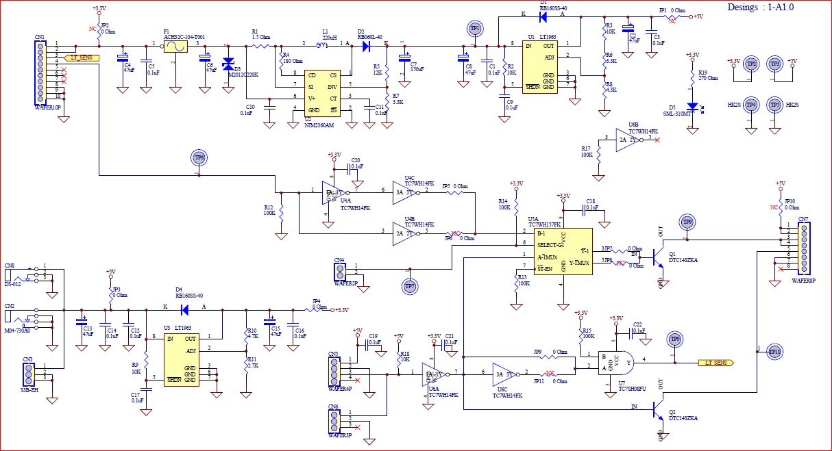
Schematic ของลูกค้า

“Schematic ของลูกค้า “

รวม Schematic Diagram

New Design Interface Test Board




ฟรีค่าดีไซน์ ถ้าสั่งทำแผ่น PCB ที่เรา
*** ตามเงื่อนไขที่บริษัทฯกำหนด ***

Idea , Concept, schematic , BOM, PCB Design/Drawing , Prototype , Mass แค่มีอย่างใดอย่างใดหนึ่งเราก็สามารถออกแบบให้คุณได้
เราสามารถออกแบบได้ตั้งแต่ 1-28 layers
5 – 30 วัน
เริ่มต้นที่ 8,000 บาท
เราสามารถจัดหาอุปกรณ์ให้ได้
เราสามารถออกแบบ พัฒนาและวิจัยงานด้านเฉพาะทางด้วยทีมงานมืออาชีพ
ส่งข้อมูลทางอีเมล sales@meesinsup.co.th
เราสามารถออกแบบตามdrawingได้